大多数感染真核生物的病毒都有一个正单链RNA(+ssRNA)基因组。一般认为,+ssRNA病毒只在基因组正链RNA(+RNA)中编码开放阅读框架(ORF),而病毒的负义链RNA(-RNA)是一种病毒复制中间体,其功能是作为后代基因组RNA生物合成的模板。病毒基因组RNA作为mRNA直接与核糖体相互作用,并被翻译成病毒蛋白质,包括用于病毒复制的RNA依赖的RNA聚合酶(RdRPs)。
植物病毒具有密集的基因组,小开放阅读框(sORFs)是编码长度小于100个氨基酸(aa)蛋白质的开放阅读框;sORFs翻译的小蛋白与不同生物体(包括植物和动物病毒)的各种生物过程有关。马铃薯Y病毒科目前由12个属、237个物种组成,其中包括最大的植物感染+ssRNA病毒(马铃薯Y病毒)。约10kb的马铃薯病毒基因组由编码大的多聚蛋白的单个ORF组成,该蛋白被蛋白水解加工成10种功能蛋白,分别为P1、HC-Pro、P3、6K1、CI、6K2、VPg、NIa-Pro、NIb和衣壳蛋白质(CP)。另一种蛋白质P3N-PIPO是通过转录滑移合成的,这导致在一小部分RNA转录物的5’端附近增加了额外的A残基。但马铃薯Y病毒属是否在其RNA中编码额外的小蛋白尚未被探索。
冠状病毒(冠状病毒科)是一个有包膜+ssRNA病毒的大家族。严重急性呼吸综合征冠状病毒2型(SARS-CoV-2)属于冠状病毒科β冠状病毒属。SARS-CoV-2的基因组大小约为30kb,包含14个典型的病毒开放阅读框,50个ORF1a/ORF1ab组成了整个基因组的前三分之二,它编码一种多聚蛋白,最终被蛋白酶切割成16种非结构蛋白(Nsp1-Nsp16),病毒基因组3’端的最后三分之一包含13个ORF,编码4种结构蛋白(刺状蛋白[S]、包膜蛋白[E]、膜蛋白[M]和核衣壳蛋白[N])和9种可能的辅助蛋白(ORF3a、ORF3b、ORF6、ORF7a、ORF7b、ORF8、ORF9b、ORF9c和ORF10)。但SARS-CoV-2的RNA中是否编码额外的小蛋白仍不清楚。
本文在来自不同科的几种植物、脊椎动物和无脊椎动物+ssRNA病毒的RNA中鉴定了几个潜在的小反向ORFs(rORFs)。通过研究芜菁花叶病毒(TuMV),发现这些sORFs对病毒侵染至关重要,其编码的蛋白质具有特定的亚细胞定位,证明了rORF2蛋白是由马铃薯Y病毒rORFs编码的蛋白,可与病毒复制复合体共定位以及TuMV RdRP相互作用,并作为毒力因子发挥作用。动物病毒SARS-CoV-2的rORFs(rORF1-rORF3)可能通过拮抗I型干扰素(IFN-I)介导的抗病毒先天免疫反应来促进水泡性口炎病毒(VSV)感染。另外,RNA中的TuMV-rORF可能是由病毒内部核糖体进入位点(IRES)翻译的。因此,作者提出+ssRNA病毒在其-RNA中编码小功能蛋白,这些蛋白可以影响病毒复制和毒力,或者可能有助于逃避宿主先天免疫反应,从而促进病毒侵染。这些发现扩展了对+ssRNA病毒所采用的编码策略的理解,并扩大了已知的病毒蛋白质组及其与宿主细胞的潜在相互作用。
基本信息
题目:
Plant and Animal Positive-sense Single-stranded RNA Viruses Encode Small Proteins Important for Viral Infection in Their Negative-sense Strand
期刊:Molecular Plant
影响因子:27.5
PMID: 37777826
DOI: 10.1016/j.molp.2023.09.020
通讯作者:周雪平 李方方
作者单位:
中国农业科学院植物保护研究所
索莱宝合作产品:
| 产品货号 | 产品名称 | 
|  | Anti-mCherry Tag Monoclonal Antibody | 

摘 要
正单链RNA(+ssRNA)病毒是自然界中含量最丰富的真核生物病毒,需要使用基因组+RNA作为复制模板合成-RNA。植物和动物+ssRNA病毒的RNA中含有小的开放阅读框(ORF)(反向ORF[rORF])。利用芜菁花叶病毒(Tumv)作为植物+ssRNA病毒的模型,证明了rORFs编码的小蛋白具有特定的亚细胞定位,并通过质谱分析证实rORF2在感染细胞中的存在。TuMV rORF2编码的蛋白质形成点状颗粒,定位于核周区域,并与病毒复制复合体共定位。RORF2蛋白可以直接与病毒RNA依赖的RNA聚合酶相互作用,rORF2的突变完全消除了病毒的侵染,而rORF2的异位表达拯救了突变的病毒。此外,SARS-CoV-2的RNA具有抑制I型干扰素产生和促进水泡性口炎病毒侵染的作用。作者提供了TuMV可能利用内部核糖体进入位点来翻译这些小rORF的证据。综上所述,这些发现表明+ssRNA病毒的-RNA也可以具有编码能力,其中编码的小蛋白在病毒侵染中发挥关键作用。
研究内容及结果
1.鉴定+ssRNA病毒RNA中的sORFs
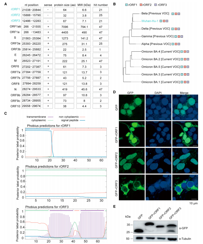
马铃薯Y病毒科、南方菜豆花叶病毒科、冠状病毒科和黄病毒科病毒的基因组序列分析发现了许多编码超过10个氨基酸的蛋白质的ORFs,与+RNA中已知的ORFs类似,这些病毒的RNA在每个科内选定的病毒子集中具有高度代表性(图1A–D)。由于这些ORFs是在病毒+RNA的反向互补序列中预测的,所以将它们命名为rORFs(图1E)。

图 1
2.TuMVrORF编码的蛋白质具有特定的亚细胞定位,可被招募到病毒复制复合体(VRC)
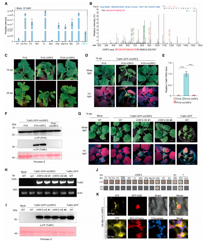
在TuMV中鉴定出几个小rORFs、rORF1-rORF4,并发现在马铃薯Y病毒科中有大量匹配(图1A和2A)。TuMV-rORF1–rORF3编码的蛋白质与黄色荧光蛋白(YFP)融合,定位于细胞核、核周区域和细胞质,而rORF4仅限于核周区域(图2B)。TuMV rORF1-YFP定位在叶绿体周围,并与过氧化物酶体标记DsRed-SKL共定位,但不与高尔基体标记共定位(图2C),与叶绿素自发荧光和ER标记mCherry-HDEL(his-asp-glu-leu在其N末端融合mCherry蛋白)的共定位发现TuMVrORF3-YFP在叶绿体和内质网(ER)中(图2D)。马铃薯Y病毒科复制发生在细胞质膜结合的VRC中,在细胞核附近可以看到密集的块状物。使用表达青色荧光蛋白(CFP)标记的病毒RdRP(NIb)和mCherry标记的叶绿体定位膜蛋白(6K2)的TuMV-6K2-mCherry-CFP-NIb感染性克隆(图2E),可以发现这些rORF编码的蛋白质在病毒侵染过程中被招募到VRC中复制(图2F)。四种新蛋白均与6K2诱导的TuMVVRC和dsRNA共定位,这些rORF在病毒复制过程中VRC的形成和活性中具有潜在作用(图2G-H)。

图 2
3.TuMV rORF2编码蛋白是病毒感染所需的毒性因子
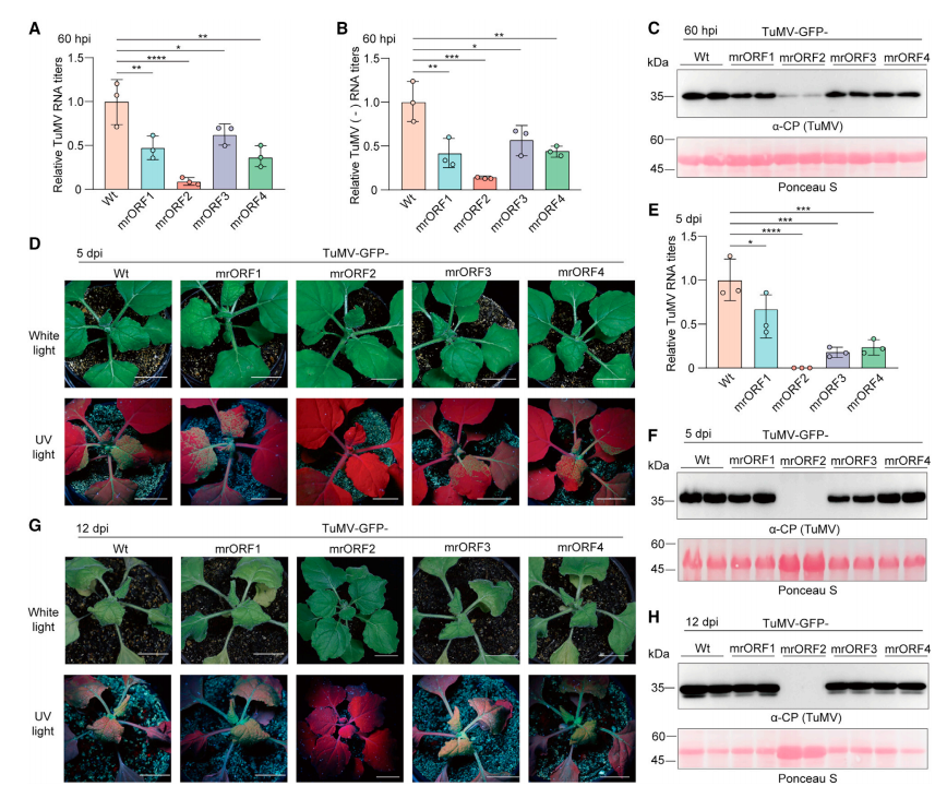
所有突变病毒在接种后60h时均呈现出明显较少的RNA和蛋白质积累(图3A-C)。接种后5d和12d,TuMV-GFP-mrORF2未能在接种植物的全身组织中检测到病毒RNA和CP;rORF1、rORF3或rORF4的突变对TuMV症状和病毒积累的影响较轻微(图3D-H)。
除P3NPIPO外,rORF2蛋白与已报道的TuMV蛋白同时被检测到(图4A-B)。PVX-rORF2在28d时表现出严重的症状(图4C)。此外,PVX载体表达的rORF2基因可以弥补接种TuMV-GFPmrORF2突变体的本氏烟草中rORF2的缺失(图4D-F)。RORF2-YFP的转基因表达恢复了TuMV-mrORF2-GFP的感染(图4G-I)。
rORF2和11种典型TuMV蛋白酵母双杂交(Y2H)测定发现rORF2编码的蛋白质与酵母细胞中的NIb相互作用(图4J)。红色荧光蛋白(RFP)-H2B转基因本氏烟草植物叶子的双分子荧光互补(BiFC),证实体内相互作用发生在植物细胞的细胞质中(图4K)。NIb与TuMV感染细胞VRC中的rORF2相互作用(图2F和4K),进一步表明rORF2参与TuMV复制。

图 3

图 4
4.SARS-CoV-2rORF的特征
使用SARS-CoV-2作为模型(图5A)推测由rORFs编码的蛋白质尺寸较小(<10kDa),rORFs在SARS-CoV-2相关变体(VOC)中也完全保守(图5B)。rORF3编码的蛋白质预计包含两个跨膜结构域(图5C)。SARS-CoV-2 rORF编码蛋白的GFP标记,三种融合GFP的rORF编码蛋白均积累到相当的水平,但在HEK293T细胞中出现不同的亚细胞定位。GFP-rORF1分布在细胞核和细胞质中,GFP-rORF2主要位于细胞核中,GFPrORF3主要分布在细胞质中(图5D-E)。

图 5
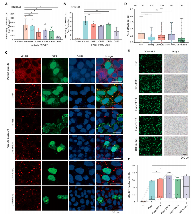
5.SARS-CoV-2rORF编码蛋白是IFN-I拮抗剂
标记SARS-CoV-2的rORF1-3可以降低维甲酸诱导基因IRIG-IN诱导的干扰素β启动子活性(图6A)。SARS-CoV-2 rORF2和ORF6可明显抑制外源干扰素-α诱导的ISRE启动子的活性(图6B)。

图 6
6.SARS-CoV-2rORF编码蛋白抑制SG的形成并促进病毒侵染
与表达GFP的细胞相比,表达N-FLAG的细胞中每个细胞可检测的SG面积显著减少,并且N蛋白与SG中的G3BP1共定位,表达rORF1-GFP和rORF3-GFP的细胞中SG形成显著减少(图6C和6D),表明rORF1和rORF3介导对SG形成的抑制。GFP-rORF1和G3BP1也共定位于NaAsO2处理细胞中的剩余SG(图6C),表明rORF1可能通过与G3BP1相互作用隔离G3BP1来减弱SG形成。表达单个SARS-CoV-2rORF的细胞中VSV-GFP侵染的效率显著高于对照细胞(图6E-F)。
7.小TuMV rORF可能由病毒IRES翻译
作者设计了一个双顺反子系统(图7A)。通过农杆菌介导法将含有TuMV rORFs上游序列的双顺反子载体瞬时地表达到本氏烟草的叶片组织中(图7B)。mCherry积累的差异不是由于mRNA水平的变化所致(图7C)。用β-葡萄糖醛酸酶(GUS)的序列取代驱动GFP-mCherry转录的35S启动子(图7D)。蛋白质印迹分析表明无启动子载体无法在本氏烟草叶子中表达GFP或mCherry(图7E)。qRT-PCR分析表明35S启动子驱动的表达mRNA产物在植物细胞中具有特异性条带,表明不存在隐性剪接位点(图7F)。

图 7
结 论
使用两种不相关的+ssRNA病毒感染不同来源的生物体,实验证明了+ssRNA病毒的RNA在病毒侵染过程中编码具有生物学作用的小蛋白。该研究需重新考虑之前的假设,即该链缺乏生物相关的蛋白质编码信息,如植物TuMV所示,需要重新研究已知的+ssRNA-vi病毒的蛋白质组,并且可能会扩大。
索莱宝产品亮点


索莱宝产品亮点
