
文献背景
冠状动脉闭塞引起的心肌梗死(MI)是心血管疾病致残和死亡的主要原因。炎症和炎性细胞浸润是心肌损伤的重要指标。在心肌梗死早期,大量的炎性细胞被招募并分泌多种炎症介质,加剧了心肌损伤。心肌梗死后适当应用抗炎治疗可能是其治疗的关键步骤。
雷公藤甲素(TPL)是从中药雷公藤中分离得到的具有药理活性的化合物,具有抗炎、抗肿瘤和免疫调节等生物学功能。基于TPL在心血管疾病中的治疗应用,TPL可能对MI有良好的治疗效果。然而,TPL全身给药可能会引起肝肾毒性,可通过原位注射在心脏内局部缓释来解决TPL肝肾毒性问题。聚乳酸-乙醇酸共聚物(PLGA)是一种可生物降解的共聚物。PLGA纳米颗粒可以包裹各种药物,提高生物利用度并提供持续的药物释放,但PLGA纳米颗粒的缺点之一是会发生药物突释,并且在突释阶段过度释放药物可能是有毒的。水凝胶是心脏组织工程中常用的材料,也是心肌组织修复药物缓释的良好平台,因此可以考虑构建水凝胶和PLGA纳米颗粒双重缓释平台。Pluronic F127是一种由聚环氧乙烷-聚环氧丙烷-聚环氧乙烷(PEO-PPO-PEO)组成的共聚物,可在体温下转变为凝胶状态,在较低温度下保持液态。F127水凝胶中的药物通常会在4天内释放,可以防止PLGA纳米颗粒在药物释放初期的药物突释。
该研究通过网络药理学评估了TPL抗心肌梗死的可能性和机制,作者设计了由TPL@PLGA和Pluronic F127组成的双重缓释系统(TPL@PLGA@F127)。TPL@PLGA纳米颗粒可在水凝胶中充分分散,实现TPL的长期释放。TPL@PLGA@F127可避免PLGA引起的药物突然释放,为TPL治疗提供可持续的支持。最后通过体内和体外实验评估了早期(MI术后3天)和后期(MI术后28天)对MI的影响以及早期对正常器官的毒性(流程图如下)。

流程图
基本信息
题目:
Triptolide with hepatotoxicity and nephrotoxicity used in local delivery treatment of myocardial infarction by thermosensitive hydrogel
期刊:
Journal of Nanobiotechnology
影响因子:10.2
PMID: 37461079
通讯作者:
赵军 高再荣
作者单位:
同济大学医学院、上海东方医院等
索莱宝合作产品:
摘要
冠状动脉闭塞导致的心肌梗死(MI)是全球心血管致残和致死的主要原因。抗炎治疗在MI治疗中发挥着重要作用。雷公藤甲素(TPL)作为一种中药单体,具有抗炎、抗肿瘤、免疫调节等多种生物学功能。但研究证明TPL水溶性差,具有明显的肝肾毒性,因此制备水凝胶平台(TPL@PLGA@F127),通过心肌内注射测试了其在MI早期(MI术后3天)对正常器官的作用和毒性。结果表明TPL@PLGA@F127不仅能在心肌梗死术后第3天促进巨噬细胞的"修复"极化(向M2巨噬细胞极化),而且在MI后期(MI术后28天)具有持久的抗炎作用。TPL@PLGA@F127可以更缓慢、更稳定地释放TPL减轻其毒性。通过观察TPL@PLGA@F127对MI的长期影响,发现其具有改善心功能、抑制心肌纤维化、保护心肌细胞的作用。综上所述,TPL@PLGA@F127不仅能增强TPL对MI的治疗效果,还能减轻肝毒性和肾毒性,为TPL治疗MI的临床应用奠定了坚实的理论基础。
研究内容及结果
1.TPL抗心肌梗死的网络药理分析
从数据库(GeneCards、DrugBank、OMIM、CTD)和药物数据库(TCMSP、GeneCards)中分别获得2005个与MI相关的基因和227个与TPL相关的基因,通过基因之间的相互作用获得了126个与MI治疗相关的核心基因(图1A)并生成PPI网络(图1B),发现肿瘤坏死因子-α(TNF-α)、白细胞介素6(IL-6)和白细胞介素-1β(IL-1β)位于网络的核心。为确定TPL对MI作用的详细机制,基于126个核心靶点进行了GO富集,主要集中在生物过程(BP)(图1C)的分析,基于PPI网络和GO富集的生物信息,使用Cytoscape软件形成了化合物-靶点-生物过程(C-TB)网络(图1D)。

图1
2.TPL@PLGA@F127的表征
采用双乳化-溶剂蒸发法合成具有球形结构的TPL@PLGA(图2A),PLGA和TPL@PLGA的平均水动力直径、多分散指数(PDI)和Zeta电位分别为157.67±1.06 vs.163.63±3.72nm、0.24±0.02 vs. 0.24±0.02和-13.93±1.02 vs.-11.97±0.7mV,TPL@PLGA包封率为9.04%(图2B)。在F127中加入PLGA纳米颗粒并没有显著改变F127水凝胶的系数,F127和TPL@PLGA@F127的相变临界温度均为23℃(图2C)。

图2
3.TPL在TPL@PLGA@F127平台中的体外释放和体内滞留
TPL@F127在第4天体外释放率接近100%,而TPL@PLGA和TPL@PLGA@F127的释放率分别为56.21±3.53%和23.81±3.30%(图2D)。将DIR标记的DIR@PLGA和DIR@PLGA@F127注射到MI后1小时和24小时的大鼠心肌内。注射后1h,部分DIR@PLGA已从心肌中脱落,而DIR@PLGA@F127则全部集中在注射部位。在24 h时,DIR@PLGA的荧光强度与背景荧光强度相同,而DIR@PLGA@F127仍然可以观察到荧光(图2E和F)。
4.TPL@PLGA@F127在体外和体内实验中调节免疫过程
TPL浓度超过20nM时可显著抑制巨噬细胞的活力,而TPL@PLGA或TPL@PLGA@F127处理的细胞,即使在较高的TPL浓度下也没有明显的抑制作用(图3A)。20nM的TPL浓度下调了巨噬细胞表面CD86(M1巨噬细胞亚型标记)的表达,上调了CD206(M2巨噬细胞亚型标记)的表达(图3B)。TPL@PLGA@F127组和TPL@F127组在增加CD206阳性细胞和减少CD86阳性细胞方面效果更好(图3C-E)。

图3
5.TPL@PLGA@F127早期生物安全性评价
对各组大鼠主要脏器的结构进行评估,TPL(i.p.)组肝组织炎性细胞浸润、坏死、细胞结构受损(箭头所示),TPL(i.p.)组肾组织有严重的细胞水肿和空泡变性,而TPL@PLGA@F127组未观察到这些异常(图4)。

图4
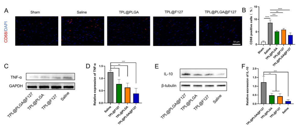
6.TPL@PLGA@F127具有优异的长期抗炎效果
巨噬细胞是参与慢性炎症过程的主要炎症细胞,CD68是巨噬细胞的关键生物标志物。TPL@PLGA+F127组巨噬细胞浸润明显少于TPL@F127组(图5A,5B)。TPL@PLGA@F127在梗塞心肌中表达TNF-α较少,IL-10较多(图5C-F)。

图5
7.TPL@PLGA@F127抑制心肌细胞凋亡保护心肌微结构
TPL@PLGA@F127组的TUNEL阳性细胞率低(图6A-C)。TPL@PLGA@F127、TPL@PLGA和TPL@F127均能降低Caspase 3剪切体的表达(图6D和E)。TPL@PLGA@F127组、TPL@PLGA组和TPL@F127组与生理盐水组相比在梗死心肌中有更高的连接蛋白43(CX43)和α-肌动蛋白表达(图6B)。TPL@PLGA@F127组与TPL@PLGA组和TPL@F127组相比,CX43和α-肌动蛋白的表达量最高(图6F)。

图6
8.TPL@PLGA@F127增强心肌梗死后的心功能
在治疗后第28天通过超声心动图测定心脏功能(图7)。与生理盐水组相比,TPL@PLGA组、TPL@F127组和TPL@PLGA@F127组的左心室射血分数(EF,图7G)和缩短分数(FS,图7D)升高,舒张末期左心室内径(LVIDd,图7C)、收缩末期左心室内径(LVIDs,图7B)、舒张末期容积(EDV,图7F)和收缩末期容积(ESV,图7E)均有不同程度的下降(图7A-G)。

图7
9.TPL@PLGA@F127抑制心肌纤维化
生理盐水组胶原体积最大,心室厚度最薄。与生理盐水组相比,TPL@PLGA@F127组的心室厚度正常,胶原沉积更少(图8A和8C-D)。TPL@PLGA@F127组的胶原I/III比值明显低于其他组(图8B,E)。TPL@PLGA@F127能显著降低胶原I的表达和胶原I/III的比例(图8F-H)。

图8
结论
这项研究基于PLGA的缓慢降解、F127的心内滞留以及二者之间的协同作用开发了一种长效水凝胶平台(TPL@PLGA@F127)。研究结果表明TPL@PLGA@F127不仅对心肌梗死有良好的治疗效果,还能减轻TPL对正常器官的毒性。TPL@PLGA@F127能在3天内使巨噬细胞向抗炎表型(M2巨噬细胞)极化,从而更有效地减轻心肌梗死的炎症过程,在早期阶段保护心肌细胞,并长期改善心脏功能。
索莱宝产品亮点




相关产品
